Обзор основных данных, статей и материалов
Русские – европейский народ, обладающий высоким уровнем единообразия по генетическим и антропометрическим признакам, входящий в культурно-языковую общность восточнославянских народов, однако имеющий собственный исторический путь, который начался с эпохи великого переселения народов или ранее.
Физическая антропология и генетика русского народа в настоящее время хорошо изучена большинством современных методов исследования.
При сопоставлении со схожими западно-европейскими и центрально-европейскими фенотипами, русские характеризуются: сравнительно светлой пигментацией (светлых волос 33 %, волос среднего оттенка 53,2 %, тёмных 13,8 %, светлых глаз 45 %, светло-смешанных 49,9 %, тёмных 5,1 %), средним ростом бровей и бороды, умеренной шириной лица, преобладанием среднего горизонтального профиля и средневысокого переносья, меньшим наклон лба и более слабым развитием надбровья. Современные портреты европейских, в т.ч. русских, расовых фенотипов можно посмотреть тут.
Преобладающая гаплогруппа Y-хромосомы R1a, доминирующая группа мтДНК – H. Подробнее о физической антропологии и генетике русских, также, во избежание заблуждений, обратите внимание на статью «Почему гаплогруппы не равны современным этносам».
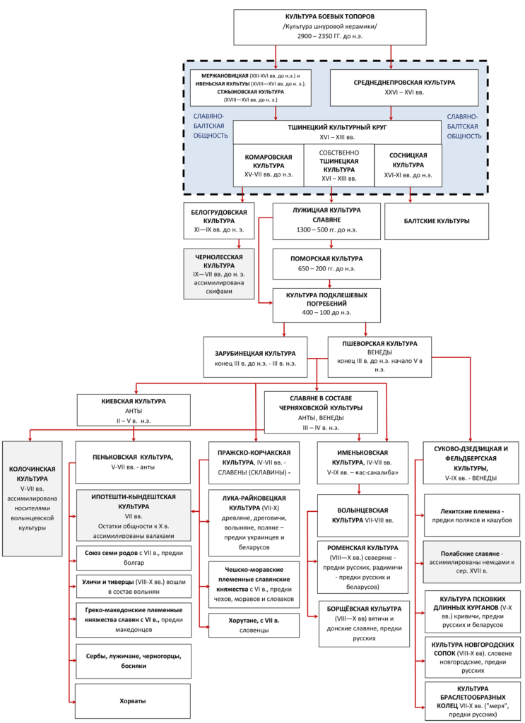
Русские демонстрируют максимальную генетическую близость к археологической культуре боевых топоров /шнуровой керамики/КШК, эквивалентной северной части индоевропейской общности.
На графиках анализа главных генетических компонент, русские находится вблизи к КШК, а жители Сардинии в максимальном отдалении (первая инфографика — «боевые топоры» в сравнении с другими культурами, вторая — народы наиболее близкие к «боевым топорам» и сардинцы (для сравнения)):
Русские имеют серьёзный уровень генетической близости с другими восточнославянскими народами, западными славянами, балтами. В свою очередь, славяне и балты входят в общеевропейский кластер, отличный от других кластеров других больших рас и от кластера ближневосточного фенотипа (народы современного Ближнего Востока, Кавказа и Закавказья) /подробнее об истории и месте русских среди других европейцев по данным генетики/.
Последние научные данные генетиков позволяют проследить процесс возникновения русских не только от единой индоевропейской общности /о единой индоевропейской общности, об истории происхождения из неё русских/, но и от западных евразийцев – предковой популяции для всех, когда-либо живущих европейцев, не в зависимости от языковой группы, к которой они относятся.
В формирование русских и других современных европейских народов внесли вклад следующие потомки западных евразийцев: западные охотники-собиратели (археологический эквивалент — в т.ч. ориньякская и мадленская культуры), древний северный евразиец (через восточного охотника-собирателя), древний анатолийский/европейский фермер – носитель индоевропейской культуры (предположительный археологический эквивалент — тахунийская культура) /Подробнее/.

Реконструкцию облика коренного европейского населения, от человека из грота Кро-Маньон до носителей славянской пражско-корчакской культуры, можно посмотреть тут.
Исследования археологических культур и лингвистики позволяют проследить процесс экспансии индоевропейцев на земли Европы с территории Анатолии, разделение индоевропейской общности, распад балто-славянского единства, выделение исторических славянских народов, включая русских /Как появились русские, как появились славяне, история русских в картах/.
О вкладе русских учёных в исследование славянской и европейской истории можно прочесть тут.
Отдельная от других славян русская идентичность могла начать формироваться в недрах достоверно славянской пшеворской культуры. И найти своё общественно-политическое выражение в раннегосударственных образованиях, одно из которых было Русском Каганатом, а второе, вероятно, альянсом Северной Конфедерации племён и Союза ободритов (основной материал: Размышления о раннем этапе русской истории IV – IX веков; дополнительные сведения — История прибалтийской Руси, Гардарика, видео: Русский Каганат — первое русское государство IX века, о котором не принято говорить, Кратко о прибалтийской прародине северных русских, Кратко о поволжской прародине «центральных» и южных русских).
Отметим, что в культурном отношении современные русские продолжают чтить общеславянские традиции и оставаться значимой частью европейской цивилизации (подробнее в статье: Где ваша русская культура?).
Максимальная зафиксированная численность русских наблюдалась в 1989 году, и превышала 149 миллионов, из которых 119 миллионов проживали на территории РСФСР.
За последние 34 года из-за политических и экономических обстоятельств, в первую очередь власти интернационального правительства, для которых прорусский, национальный и социальный курс не является приоритетом, наш народ сократился на 26 миллионов. Непосредственно в РФ численность русских упала на 16,4 миллионов. Падение было скорректировано за счёт русских Крыма до 14,2 млн.
Националисты и национал-идеалисты уверены, что без прихода к власти национально и социально ориентированных сил русский народ может исчезнуть с лица земли (действительно ли русские могут исчезнуть? Что говорит история?).
Софья Будникова








